ADVERTISEMENT
November 11, 2025

一段在社交媒体疯传的视频引爆全网!
影片中,一名带中国口音的女子在ZUS Coffee连锁店内情绪失控,
不仅与店员争执,还当场将咖啡泼洒、玻璃容器砸向柜台和店员,场面混乱!
.
.
.
.
ADVERTISEMENT
根据约15秒的视频显示,这名女子疑似与巫裔店员起争执。
影片中,店员多次以中文平静地要求她离开,但女子坚称:
“我为什么要出去?我在这买咖啡!”
不料,情绪失控的她随即将咖啡泼在柜台上,接着将杯子直接朝店员掷去!
被击中的店员反手将杯子扔回柜台,激怒该女子,
她更愤怒抓起玻璃调味瓶砸向店员头部,伴随清脆的碎裂声,现场一片混乱。
目前,尚未确定店员是否受伤。
.
.
.
.
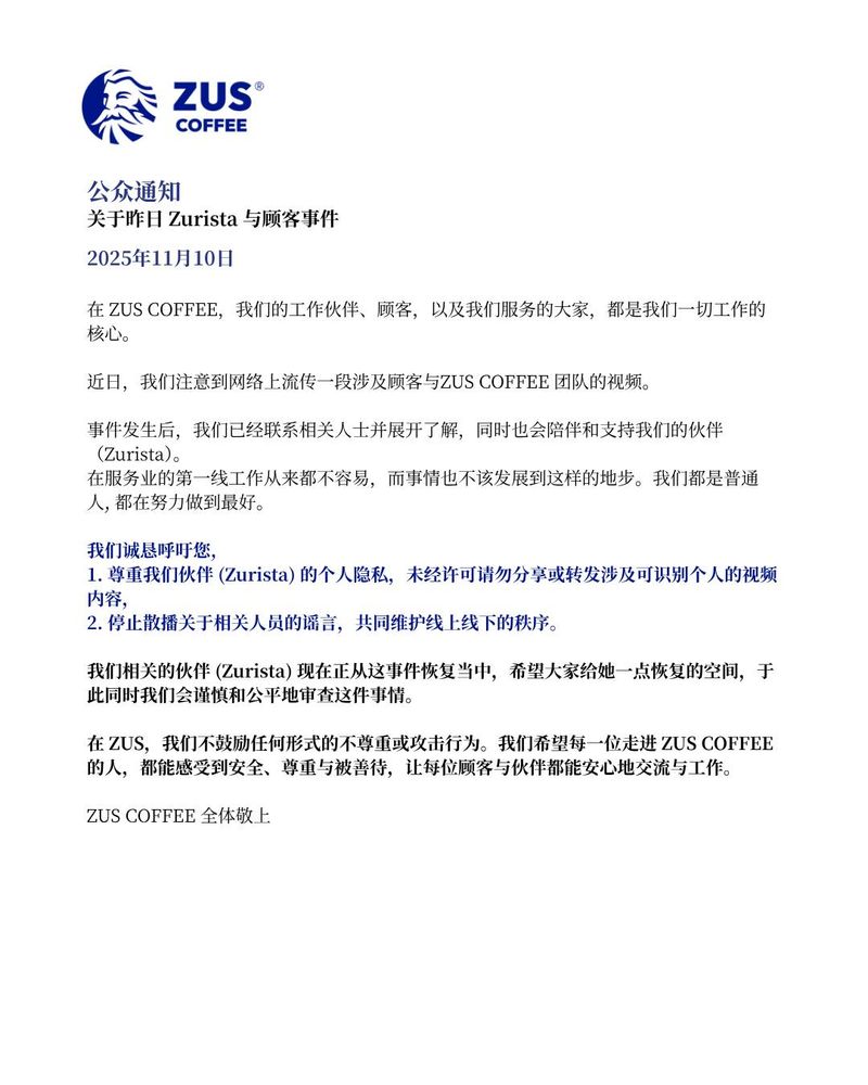
事件引起轩然大波,ZUS Coffee今日(10日)迅速发布声明回应。
文告指出,公司已着手调查,并明确表态:
“我们与店员(Zurista)站在同一阵线,不会妥协任何形式的不尊重或攻击行为。”
声明强调,前线服务人员的工作本就不易,
“事情不该被推到这种地步,我们都是普通人,都在努力做好自己。”

.
.
.
.
ADVERTISEMENT
ZUS也呼吁大众尊重涉事店员隐私,
不要分享或转发任何未经授权的视频或截图,
更不要散播错误信息或未经证实的说法。
同时,公司驳斥了“店员遭解雇”的传闻,澄清该员工目前仅在休息、平复情绪,
呼吁外界给予时间与空间,等待调查结果。
.
.
.
.
ZUS在声明中重申品牌立场:
“在ZUS,我们不容忍任何对社群的不尊重行为,
我们会持续努力,为所有人打造一个安全、被尊重的环境。”
ADVERTISEMENT
We use cookies to ensure you get the best experience on our website. For more information on how we use cookies, please see our cookie policy.